附件1:
beat365在线平台官网机关服务单位服务承诺书
一、单位职能与岗位职责:
1.贯彻执行《普通高等学校图书馆规程》,根据学校教育教学发展规划及科学研究任务,制定馆内阶段性及长远性发展规划、年度计划,并组织实施,做好各项建设工作。
2.根据学校教学科研需要,负责构建、完善、丰富馆藏文献资源。
3.负责提供文献阅览、借阅、资源利用与信息咨询服务工作。
4.负责推进现代化信息技术在图书馆管理运行中的运用,逐步实现图书馆自动化、智慧化。
5.负责开展阅读推广及师生信息素养教育工作,培养读者获取、整合、利用文献资源的能力。
6.负责本单位资产管理工作。
7.负责责任区域内安全卫生等工作。
8.完成学校交办的其他工作。
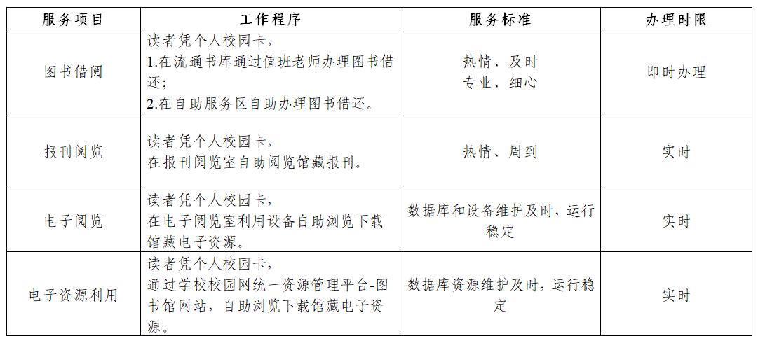
二、服务事项与工作流程:

三、服务承诺:
坚持以立德树人为根本,贯彻落实“读者第一,服务育人”工作理念,加强图书文献资源建设,完善配套服务设施,不断提升服务能力和服务质量。
图书馆
2021年6月7日
